返回
一点资料
网站首页
美食营养
游戏数码
手工爱好
生活家居
健康养生
运动户外
职场理财
情感交际
母婴教育
生活知识
生活百科
知识问答
更多知识
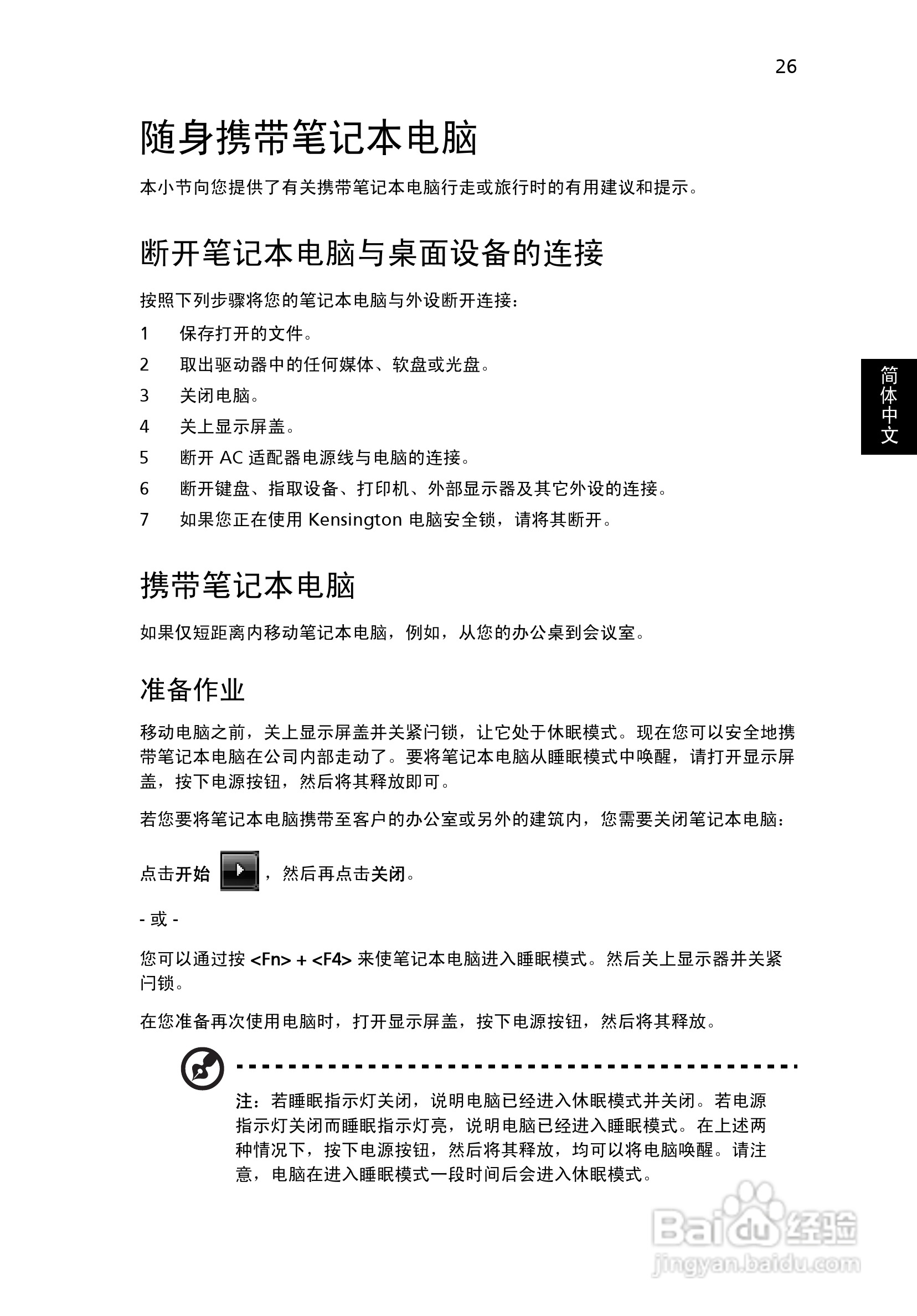
ACER宏基Aspire 7250G笔记本说明书:[5]
时间:2026-02-17 06:14:50
本篇为《ACER宏基Aspire 7250G笔记本说明书》,主要介绍该产品的使用方法以及常见故障解决方案。
(共篇)
上一篇:
|
下一篇:
ACER宏基Aspire 7250G笔记本说明书:[6]
ACER宏基Aspire 7520G笔记本说明书:[5]
ACER宏基Aspire 7738G笔记本说明书:[5]
ACER宏基Aspire 5910G笔记本说明书:[5]
ACER宏基Aspire 5943G笔记本说明书:[5]
为你推荐:
被老鼠咬了怎么办
产后便秘怎么办
大学论文怎么写
银行存款利息怎么算
考试紧张怎么办
红烧狮子头怎么做
tennis怎么读
睾怎么读
怎么注销qq号
林内热水器怎么样
© 2026 一点资料
信息来自网络 所有数据仅供参考
有疑问请联系站长 site.kefu@gmail.com