返回
一点资料
网站首页
美食营养
游戏数码
手工爱好
生活家居
健康养生
运动户外
职场理财
情感交际
母婴教育
生活知识
知识问答
ACER宏基Aspire 7250G笔记本说明书:[6]
时间:2026-02-20 07:24:06
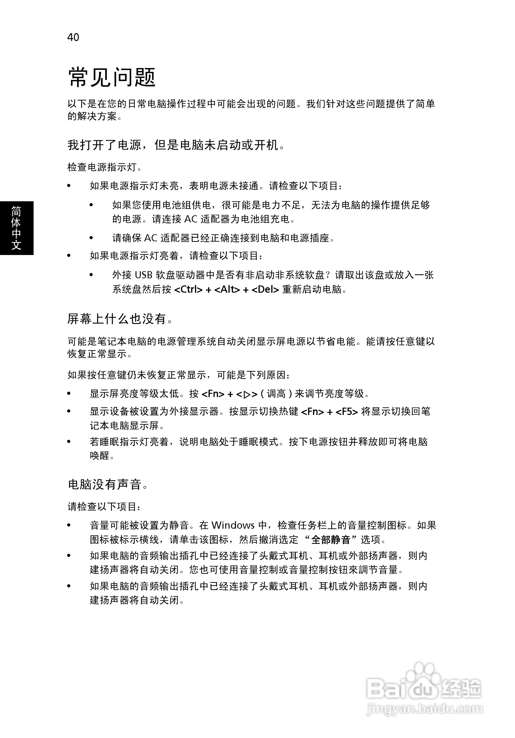
本篇为《ACER宏基Aspire 7250G笔记本说明书》,主要介绍该产品的使用方法以及常见故障解决方案。
(共篇)
上一篇:
|
下一篇:
ACER宏基Aspire 7250G笔记本说明书:[7]
ACER宏基Aspire 5950G笔记本说明书:[6]
ACER宏基Aspire 5951G笔记本说明书:[6]
ACER宏基Aspire 5920G笔记本说明书:[6]
ACER宏基Aspire 5925G笔记本说明书:[6]
为你推荐:
励志图片大全
怎么看笔记本电脑配置
危险源辨识方法
学习数学的方法
油饼怎么做又软又好吃
豆角的做法大全家常
安徽理工大学怎么样
简单易做的家常菜
怎么写信封
菠萝咕噜肉的家常做法
© 2026 一点资料
信息来自网络 所有数据仅供参考
有疑问请联系站长 site.kefu@gmail.com